Skip to main content
Utama
Korporat
Latar Belakang
Visi & Misi
Perutusan Pengarah
Pengurusan Tertinggi
Ketua Unit
Piagam Pelanggan
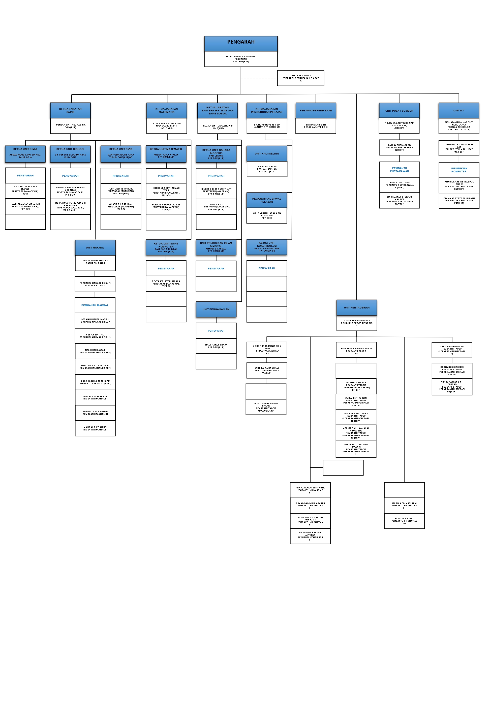
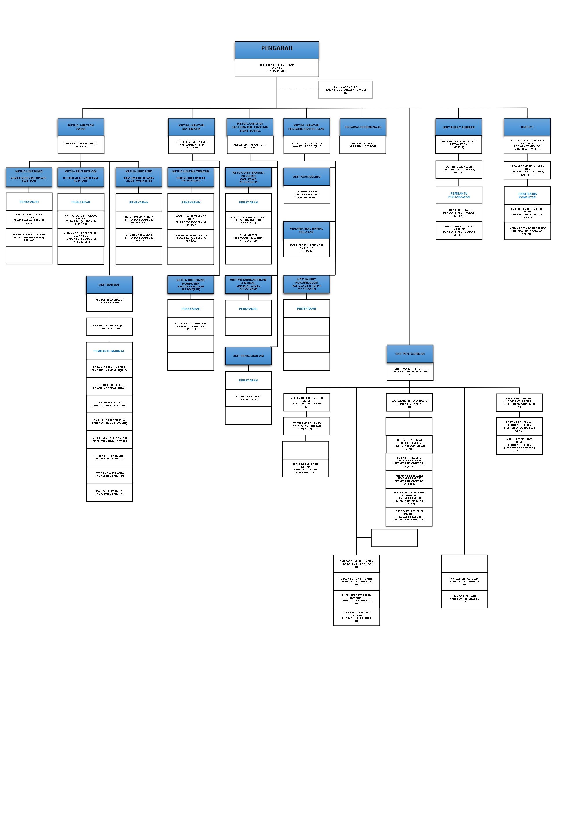
Carta Organisasi
Organisasi
Jabatan Sains
Unit Kimia
Unit Biologi
Unit Fizik
Jabatan Sastera Ikhtisas & Sains Sosial
Unit Bahasa Inggeris
Unit Pendidikan Islam & Moral
Unit Pengajian AM
Jabatan Matematik
Unit Matematik
Unit Sains Komputer
Jabatan Pengurusan Pelajar
Unit Hal Ehwal Pelajar
Unit Psikologi & Kaunseling
Unit Kokurikulum
Pentadbiran
Pentadbiran, Kewangan & Teknikal
Unit Pusat Sumber
Unit ICT
Unit Makmal
Unit Asrama
Unit Peperiksaan
e-Aplikasi
Utama
Korporat
Latar Belakang
Visi & Misi
Perutusan Pengarah
Pengurusan Tertinggi
Ketua Unit
Piagam Pelanggan
Carta Organisasi
Organisasi
Jabatan Sains
Unit Kimia
Unit Biologi
Unit Fizik
Jabatan Sastera Ikhtisas & Sains Sosial
Unit Bahasa Inggeris
Unit Pendidikan Islam & Moral
Unit Pengajian AM
Jabatan Matematik
Unit Matematik
Unit Sains Komputer
Jabatan Pengurusan Pelajar
Unit Hal Ehwal Pelajar
Unit Psikologi & Kaunseling
Unit Kokurikulum
Pentadbiran
Pentadbiran, Kewangan & Teknikal
Unit Pusat Sumber
Unit ICT
Unit Makmal
Unit Asrama
Unit Peperiksaan
e-Aplikasi
Matrix Information System (MIS)
MIS KMSw
Portal DELIMA KMSw
ORC KMSw
Sistem Pengurusan Identiti (idMe) KPM
Sistem idMe KPM
Digital Educational Learning Initiative Malaysia
DELIMA 2.0
Microsoft 365 KMSw
M365 KMSw
Carta Organisasi
Utama
Korporat
Carta Organisasi
Klik untuk paparan lebih jelas